.Com registry says data shows short sellers were way out of line about impact of AdSense for Domains. Verisign (NASDAQ: VRSN) published a blog post this week stating that data shows short sellers were wrong about the impact AdSense for Domains (AFD) ... Continue Reading1 Comment
2025 in Review: The death of AdSense for Domains
· Domain ParkingGoogle's decision to effectively sunset AdSense for Domains is having a significant impact on the domain industry. Perhaps the writing was on the wall. In 2023 and 2024, Google made several changes to AdSense for Domains (AFD) that curtailed ... Continue Reading1 Comment
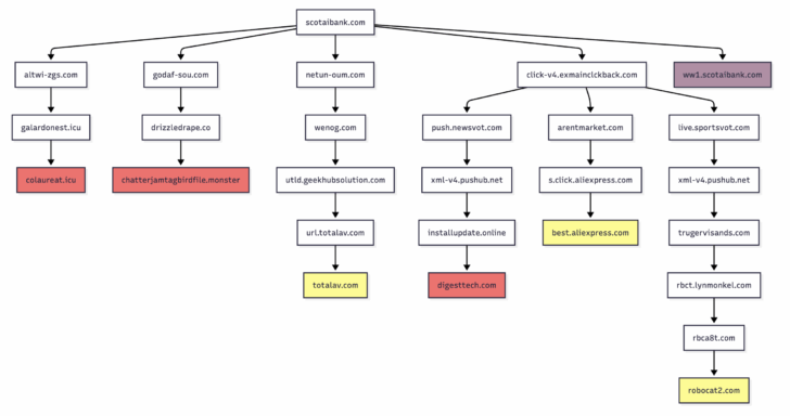
Research: most traffic to parked domains redirects to bad sites
· Domain ParkingWeb security company shows sophisticated web of bad actors. Earlier this year, shortly after Google announced it was opting all advertisers out of AdSense for Domains, I issued a warning: this would be bad for web security. A new research report ... Continue ReadingLeave a Comment
Sedo’s revenue fell 66% in Q3 as Google changes hit
· Domain ParkingGoogle changes hit the company hard in Q3 after strong start to the year. Earlier this week, IONOS (IOS.F) announced that it plans to sell its Sedo unit. The reason was quite clear to industry observers: the traffic arbitrage business Sedo has ... Continue Reading2 Comments
Google clamps down on RSOC as AdSense for Domains dies
· UncategorizedNew rules make it harder for search arbitrage companies to use alternative to AdSense for Domains. With Google AdSense for Domains effectively dead, domain monetizers and search arbitrage businesses are moving to the company's Related Search for ... Continue ReadingLeave a Comment
Verisign clarifies how Google Adsense for Domains changes could affect its business
· UncategorizedVerisign provides data after short seller raises alarm. Shares in Verisign plummeted on Friday before swiftly recovering. It was a bit surprising to see the decline after Thursday's earnings release. It seemed like the company had a solid quarter ... Continue Reading6 Comments
Top stories: Namecheap, Markmonitor, and Team Internet
· UncategorizedTwo acquisitions highlighted the top stories in the domain business last month. These were the top stories on Domain Name Wire in September, ranked by views. 1. Private equity firm is buying Namecheap in deal that values company at $1.5 billion ... Continue ReadingLeave a Comment
ICANN82 Recap – DNW Podcast #526
· PodcastsWhat I learned at ICANN82 in Seattle. The domain name industry gathered in Seattle last week for ICANN’s annual community forum. During the show, I caught up on what’s happening with two important topics: Adsense for Domains and new top level ... Continue ReadingLeave a Comment
The Google Squeeze: How Google’s Black Box Affects Partners’ Revenue
· Domain ParkingGoogle's black box of ad pricing makes it impossible to understand if partners are getting a fair share. When Google (NASDAQ: GOOG) offered a "direct to consumer" domain parking option last month, many cheered. "Finally, we can cut out the middleman!" ... Continue Reading15 Comments
How “Google Direct” May Hurt You in the Long Run
· Domain ParkingGoogle Adsense for Domains' mass-market approach will strain domain name industry. Almost all of us were surprised today when Google (NASDAQ: GOOG) said it was opening up its Adsense for Domains program. It used to offer domain advertising ... Continue Reading29 Comments













